进入官方网站 联系官方网站
  • 首页
  • 行情分析
  • 首页
  • 行情分析
国际金价须站稳1811美元上方才能维系涨势

汇通财经APP讯——周二(12月20日),国际金价上涨,因日本央行扩大收益率目标区间导致日元大涨,美元因此大跌进而利好金价。不过鉴于全球央行普遍的鹰派姿态,金价短期内持续上行空间有限。若不能尽快站稳1...

行情分析

2022-12-20

国际金价上涨,但全球央行鹰调旺,多头勿恋战

汇通财经APP讯——周二(12月20日),国际金价上涨,因日本央行扩大收益率目标区间导致日元大涨,美元因此大跌进而利好金价。不过鉴于全球央行普遍的鹰派姿态,金价短期内持续上行空间有限。北京时间15:3...

行情分析

2022-12-20

12月20日财经早餐:美债收益率攀升,金价在静淡交投中下跌,聚焦日本央行利率决议

汇通财经APP讯——北京时间周二(12月20日),美元交投于104.70附近;美元周一走软,美元兑欧元下跌,因乐观的德国商业景气数据支撑欧元,而投资者对风险较高货币的胃纳略有改善,这对避险美元构成了压...

行情分析

2022-12-20

12月20日重点数据和大事件前瞻

汇通财经APP讯——12月20日(周二),投资者需关注的重点数据:美国11月新屋开工年化月率,美国11月新屋开工年化总数,美国11月营建许可月率初值,美国11月营建许可年化总数初值,加拿大10月零售销...

行情分析

2022-12-20

外汇交易提醒:美元小幅承压,因德国商业信心数据向好提振欧元

汇通财经APP讯——周二(12月20日)亚市盘初,美元指数窄幅震荡,目前交投于1.0606附近。美元指数周一则下跌0.13%,因为乐观的德国商业景气数据支撑欧元,而投资者对风险较高货币的胃纳略有改善,...

行情分析

2022-12-20

现货黄金交易策略:美联储进一步加息前景抵消美元走软影响,金价仍有见顶风险

汇通财经APP讯——周一(12月19日)亚洲时段,现货黄金窄幅震荡,目前交投于1792.11美元/盎司附近,美联储明年进一步加息的前景抵消了美元走软在带来的支撑。 美元指数目前下跌约0.3%,交投于1...

行情分析

2022-12-19

黄金市场分析:谨慎看待其存在继续尝试冲击高点的趋向

汇通财经APP讯——上周五,黄金价格上涨,过去一周波动较大,金价一度攀升至近六个月高位,但受美国加息预期的影响,当周金价收跌。现货黄金周五收报1793.02美元/盎司,上涨16.40美元或0.92%。...

行情分析

2022-12-19

廉价石油的时代已经结束,投资不足可能导致油价结构性上涨!

汇通财经APP讯——OPEC在其最新的月度报告中透露,再次未能生产出上次会议敲定的产量,而且差距也不是每天几千桶,缺口约为每天180万桶,但更重要的是,这种低于自己目标的情况已经成为常态。与此同时,美...

行情分析

2022-12-19

【华安期货】贵金属12月18日周报:12月加息落地,金价延续偏强态势

汇通财经APP讯——【华安点评】本周SPDR黄金的持仓量呈现减仓的现象,而上海黄金TD的持仓量出现大幅增加。近日世界各国中央银行正在增加黄金储备,令黄金硬通货属性增强。世界黄金协会11月发布的报告显示...

行情分析

2022-12-19

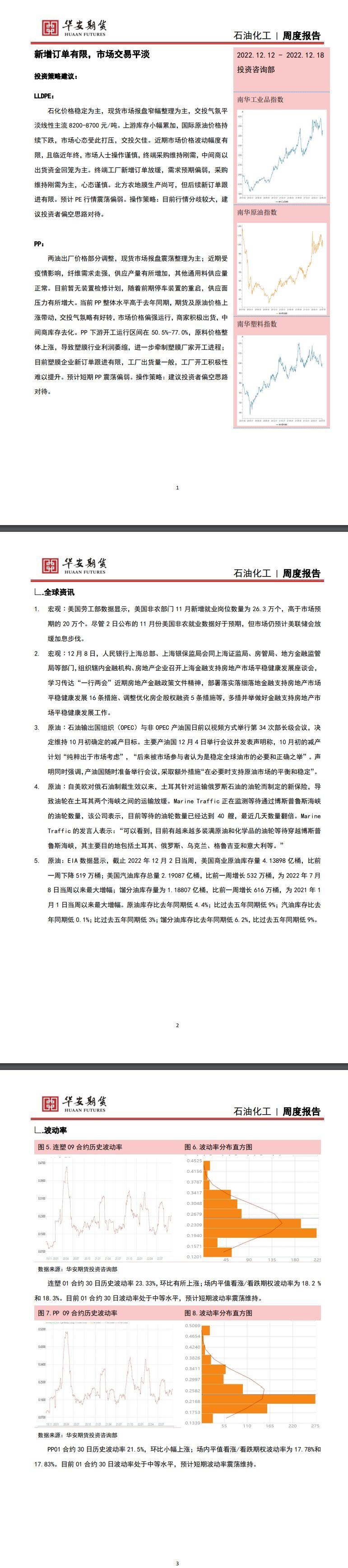
【华安期货】石油化工12月18日周报:新增订单有限,市场交易平淡

汇通财经APP讯——宏观∶12月8日,人民银行上海总部、上海银保监局会同上海证监局、房管局、地方金融监管局等部门,组织辖内金融机构、房地产企业召开上海金融支持房地产市场平稳健康发展座谈会,学习传达“一...

行情分析

2022-12-19

长安期货原油早评:短差为主,谨慎偏空

汇通财经APP讯——12月19日,长安期货发布原油早评,认为原油将震荡,短差为主,谨慎偏空。长安期货公司授权文本由“专注期货开户交易及专业行情分析资讯网站”:【一期货 www.1qh.cn】转发

行情分析

2022-12-19

多国央行上周释放信号,称紧缩性政策将持续!通胀料仍是明年棘手问题

汇通财经APP讯——美联储、欧洲央行、英国央行和瑞士央行上周均加息50个基点,符合预期,但市场正在磨炼其不断变化的基调。美联储上周四加息50个基点,将利率上调至15年来的最高水平后,市场反应消极。这标...

行情分析

2022-12-19

市场看涨情绪高涨,2022年黄金有望强劲收官!

汇通财经APP讯——尽管世界各国央行的措辞越来越强硬,但黄金市场仍保持在每盎司1800美元左右的水平。市场上的看涨情绪表明,2022年贵金属将迎来一个积极的终局。最新的Kitco新闻显示,散户投资者仍...

行情分析

2022-12-19

一张图:交易品种枢纽点+多空占比一览(2022/12/19周一)

汇通财经APP讯——一张图:交易品种枢纽点+多空占比一览。今日(2022/12/19周一)最新出炉的数据显示,截止上个交易日结束时,头寸达到80%及以上的品种有:★ 欧元兑日元 EUR/JPY空头占比...

行情分析

2022-12-19

【东海期货12月19日产业链日报】能化篇:需求担忧盖过储备计划,油价回调

汇通财经APP讯——原油: 需求担忧盖过储备计划,油价回调沥青:供需双弱下冬储成托底因素PTA:终端小幅回暖,但可持续性存疑乙二醇:短期投机性需求增加,但上行空间或有限甲醇:需求偏弱,继续修复空间有限...

行情分析

2022-12-19

【东海期货12月19日宏观金融日报】:中央经济工作会议“稳字当头,稳中求进”

汇通财经APP讯——重要财经日历:1、17:00 德国12月IFO商业景气指数2、23:00 美国12月NAHB房产市场指数东海期货公司授权文本由“专注期货开户交易及专业行情分析资讯网站”:【一期货 ...

行情分析

2022-12-19

  • «
  • 1
  • 2
  • ...
  • 70
  • 71
  • 72
  • 73
  • 74
  • 75
  • 76
  • ...
  • 146
  • 147
  • »
高风险警示:差价交易差价合约(CFDs)具有高风险,可能不适合所有投资者。 在决定交易差价合约(CFD)之前,您应该仔细考虑您的交易目标,经验水平和风险偏好。 您有可能承受超过投资资本的损失,因此您不应存入您无法承受损失的资金。 请确保您完全了解风险并采取适当的措施来管理您的风险。
网站地图 网站总览
Copyright ? 2015 - 2025